关于大力发展我市社区教育的几点建议
社区教育适应了当前社会发展需求,在构建市民终身教育体系中具有不可低估的重要作用。从幼儿教育到老年教育,文化教育到职业教育,社区教育在其中发挥着不可替代的作用。社区教育发展的越好,城市的文明程度越高。积极发展社区教育,把它纳入社会大系统,才能全面适应现代化建设对各类人才培养的需要。
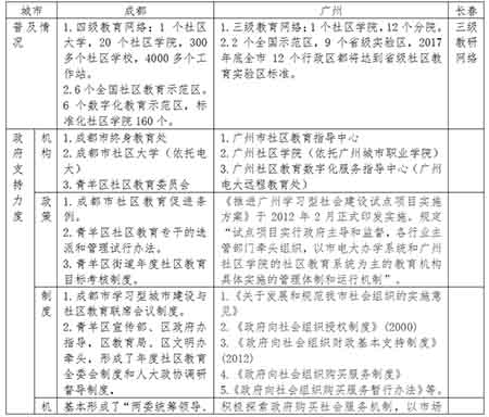
根据对成都、广州以及长春在社区教育普及情况、政府支持力度、师资队伍建设和课程设置、收费情况等方面的对比。主要情况如下:
一、成都、广州、长春基本情况




二、对比分析我市存在的主要问题
从上述基本情况的对比中看出,成都市和广州市的社区教育都跻身于国内社区教育的先进行列,发展各具特色。这两座城市社区教育快速发展的关键是政府的高度重视,既有政策支持,又有经费保障,还有比较成熟的运行机制。政府带动,全社会动员、全民参与、普惠于民,社区已经成为群众业余文化生活、青少年课外活动和老年教育的主要场所,社区教育成为市民素质提高、社区文明自治、维护社会稳定的重要途径。
相比之下,2003年长春市就有了长春第一社区学院,此后又相继成立了几个社区学院,2010年又打造了具备服务功能和学习资源的长春数字化学习港,当时在全国的社区教育中处于领先水平。然而,如今社区教育学院基本不见踪影,社区场所普遍较小,办公设施不完善,办公网络、场地、人员配备都不到位。长春数字化学习港功能也难以发挥。主要是缺少有效的扶持政策、制度保障、经费保障和长效运营机制,这些问题的存在严重制约着我市社区教育的发展。
三、我市社区教育发展的几点建议
1.重视社区教育,出台相应政策
应将社区教育纳入市委市政府重点工作中,充分发挥其在社区自治功能和社会维稳功能中的作用,尽快出台相应的政策和法规,使我市的社区教育快速步入健康发展的轨道,发挥其应有的作用。
2.强化政府责任,发挥主导作用
各级政府要把学习型城市建设摆在“基本建设”重要位置,纳入社会发展总体规划,建立联席会议制度,制定社区教育资源建设及培训服务清单,做到有目标、有措施、有要求、有督查、有考核、有奖惩。调动各级各类社会组织的积极性和创造性,为终身学习提供支持平台。
3.成立专门机构,划拨专项经费
由市政府牵头成立社区教育指导中心,统筹协调指导长春市各地区的社区教育工作。建立经费保障制度,由长春市政府制定专项标准,市财政统一拨付,为社区教育正常有序开展提供资金支持。
4.成立社区学院,分级开展工作
建立市、区、街道三级社区教育学院,设置专职管理岗位;政府予以人员编制上的支持,保障社区教育正常开展。
5.加强舆论宣传,激发学习动力
加强社区教育方面的宣传工作,通过各种方式为市民讲形势、谈发展、树样板,促进市民具有前瞻意识、责任意识,启动学习意愿,激发学习内生动力。